合肥滨湖沁园最新动态与实时位置更改解析
释义要素(What):全面解释其含义合肥滨湖沁园,作为当地一处重要的住宅区域,其最新动态和实时位置更改涉及到多个方面的含义。“最新动态”通常指的是某一项目或地区的最新发展情况,包括但不限于规划更新、建设进展、政策调整...
持正革新之星,刀小刀闪耀明星之路与天龙股票最新动态解析
在当今社会,革新与变革的力量无处不在,正如一把锋利的刀,切割旧有的框架,开启新的篇章,在这股潮流中,一位名叫刀小刀的年轻人以其坚定的持正革新精神,在多个领域展现了自己的才华,成为了众人瞩目的明星,他所关注的天龙股票也...
低空经济观察下的明星热度飙升,曹鑫怡实时热度突破1万,成就瞩目焦点!
随着时代的发展,低空经济逐渐成为新的经济增长点,众多领域纷纷涉足其中,在这样的时代背景下,明星效应也渗透到了低空经济领域,成为推动其发展的一个重要力量,曹鑫怡作为新晋明星,其实时热度在低空经济观察中逐渐走高,已然突破...
莒县女星闪耀与地震实时关注,巾帼风采引领关注焦点
在社会的各个领域中,女性正以其独特的魅力和能力展现着巾帼风采,特别是在娱乐圈,一些女同明星以其出色的才艺和优秀的品质赢得了广大粉丝的喜爱,我们也不能忽视现实中的自然灾害,如地震,本文将聚焦于展现巾帼风采的女同明星、莒...
安庆拆迁与赵文卓纹身背后的秘密,最新实时票房揭秘
安庆最新拆迁动态安徽省安庆市作为历史悠久的文化名城,近年来随着城市化的不断推进,拆迁工作也成为了公众关注的焦点,最新的拆迁动态涉及多个区域,政府致力于改善城市环境,提升市民的生活品质,具体的拆迁细节、补偿方案等都在有...
佛山自驾游普宁攻略路线大揭秘,最新攻略,轻松畅游普宁!
佛山佛山,这座美丽的城市,是广东省珠江三角洲的重要城市之一,拥有丰富的历史文化和美丽的自然景观,这里,您将开始您的自驾之旅。目标:普宁普宁市,位于广东省东部,是一个充满魅力的旅游目的地,这里有美丽的自然风光,还有丰富...
今日头条揭秘最新假币新闻,严打假币犯罪保障金融安全
关于假币的新闻再次成为公众关注的焦点,在今日头条上,有关假币的最新消息引发了广泛关注,本文将为您揭示假币犯罪的现状、危害以及打击假币犯罪的举措,共同维护金融安全。假币犯罪现状近年来,假币犯罪呈现出多样化、高科技化的趋...
旗云2价格深度解析,全方位探讨,全面了解
在当今的汽车市场中,汽车的价格是消费者最为关心的因素之一,作为汽车市场中的一员,旗云2凭借其出色的性能与优秀的品质赢得了广大消费者的关注,本文将深入探讨旗云2的价格,以及其在同级车型中的竞争力。旗云2的基本概况旗云2...
周口综合医院排名榜单揭晓,TOP10医院一览
随着医疗技术的不断进步和发展,人们对医疗服务的需求也日益增长,在周口地区,有许多综合医院为广大患者提供优质的医疗服务,本文将介绍周口综合医院排名前十名,为广大患者提供参考。周口市中心医院作为周口的标志性医疗机构,周口...
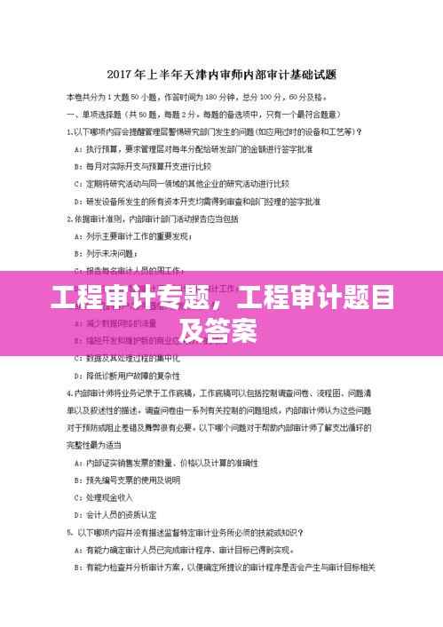
工程审计专题,工程审计题目及答案
引言工程审计作为一种专业性的审计活动,旨在对工程项目进行全面的审查和评估,以确保工程项目的质量和效益。随着我国基础设施建设的快速发展,工程审计在保障国家利益、提高工程质量和促进廉政建设等方面发挥着越来越重要的作用。...











蜀ICP备2022005971号-1